KiCAD Eeschema - Les Bases

Apprenez à créer vos premiers schémas électroniques

KiCAD Eeschema - Les Bases

Ce tutoriel couvre les fonctionnalités de base de l'éditeur de schémas Eeschema de KiCAD.

Durée :
Difficulté :

Machines/Outils :

Documentation réalisée à 100% 100
Créée par :  Alban Petit

Introduction

Eeschema est l’éditeur de schémas électroniques intégré à KiCAD. Il vous permet de créer des schémas de circuits, d’ajouter des composants, de les connecter entre eux, et de vérifier la cohérence de votre conception avant de passer à la création du PCB.

Ce tutoriel vous guidera à travers les bases d’Eeschema : création d’un projet, placement de composants, connexions, annotation et vérification électrique.

  Pré-requis

Assurez-vous d’avoir KiCAD installé et d’être familier avec son interface principale. Si ce n’est pas le cas, consultez notre tutoriel d’installation.


Créer un nouveau projet

Étape 1 : Lancer KiCAD

Ouvrez KiCAD. Vous arrivez sur le gestionnaire de projets (Project Manager), l’interface principale de KiCAD.

Étape 2 : Créer un nouveau projet

Cliquez sur Fichier > Nouveau Projet ou utilisez le raccourci Ctrl+N (Cmd+N sur macOS). Choisissez un emplacement pour votre projet et donnez-lui un nom significatif, par exemple ‘mon-premier-schema’.

Étape 3 : Ouvrir l'éditeur de schémas

Une fois le projet créé, double-cliquez sur le fichier .kicad_sch dans le gestionnaire de projets, ou cliquez sur l’icône Éditeur de schémas dans la barre d’outils. Eeschema s’ouvre avec une feuille vierge.

  Organisation des fichiers

KiCAD crée automatiquement plusieurs fichiers pour votre projet : .kicad_pro (projet), .kicad_sch (schéma), et plus tard .kicad_pcb (circuit imprimé). Conservez tous ces fichiers dans le même dossier.


Découvrir l’interface d’Eeschema

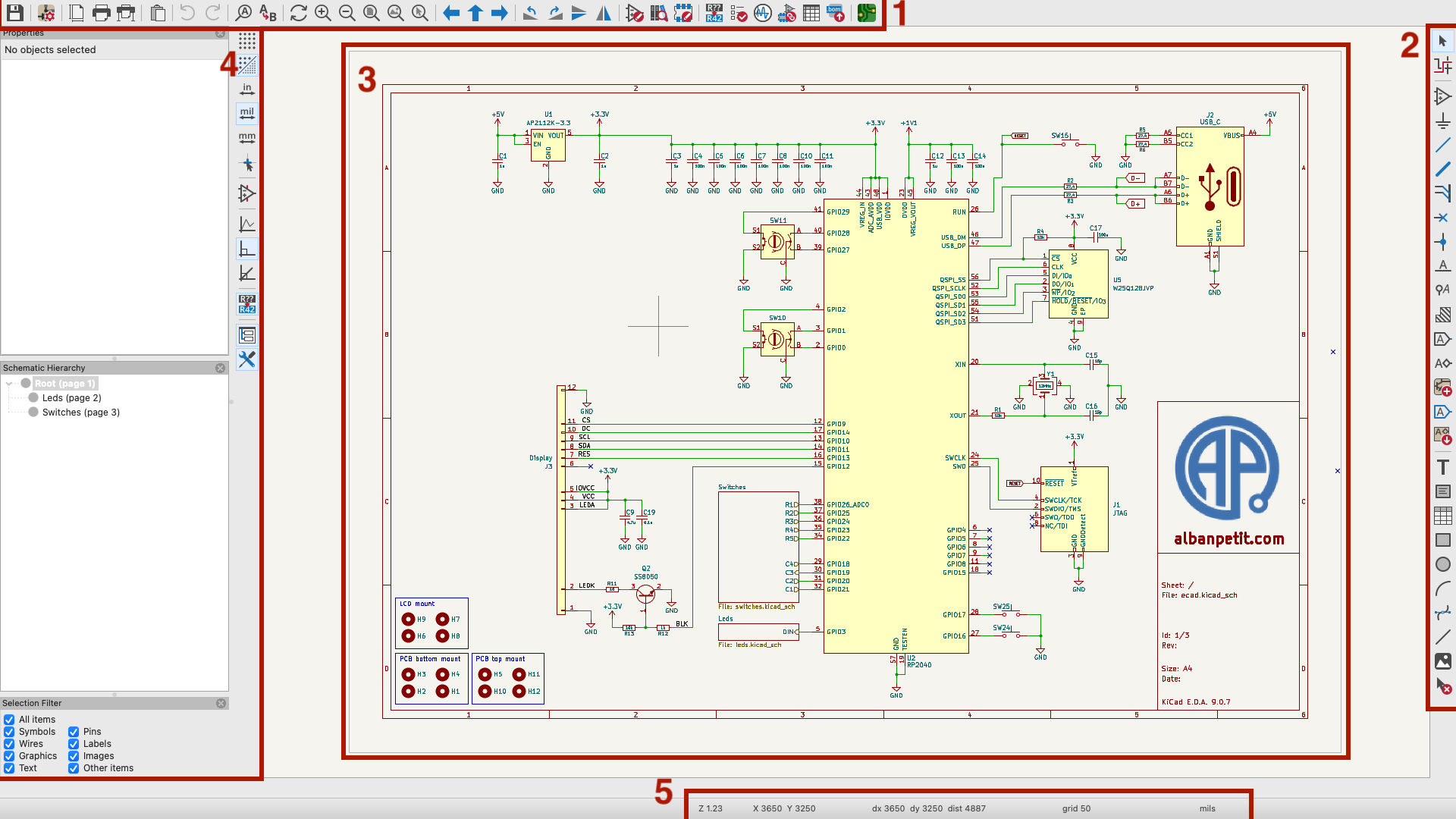
Les zones de l'interface

L’interface d’Eeschema est divisée en plusieurs zones :

  • 1. Barre d’outils supérieure : Outils principaux (sauvegarder, annuler, zoom, etc.)
  • 2. Barre d’outils verticale droite : Outils de dessin et placement
  • 3. Zone de dessin centrale : Votre schéma
  • 4. Arborescence à gauche : Navigation entre les feuilles
  • 5. Barre de messages en bas : Informations et coordonnées

Raccourcis clavier essentiels

Mémorisez ces raccourcis pour gagner en efficacité :

  • A : Ajouter un composant (Add symbol)
  • W : Tracer un fil (Wire)
  • L : Ajouter un label
  • M : Déplacer un élément
  • R : Pivoter un élément
  • E : Éditer les propriétés
  • Delete : Supprimer un élément
  • Échap : Annuler l’action en cours
  Astuce - Zoom

Utilisez la molette de la souris pour zoomer/dézoomer. Maintenez le bouton du milieu (molette) enfoncé pour déplacer la vue. Double-clic sur la molette pour ajuster le zoom à la page.


Placer des composants

Étape 1 : Ouvrir le sélecteur de composants

Appuyez sur la touche A ou cliquez sur l’icône ‘Ajouter un symbole’ dans la barre d’outils droite. Une fenêtre de sélection de composants s’ouvre.

Étape 2 : Rechercher un composant

Dans le champ de recherche, tapez le nom du composant souhaité. Par exemple :

  • R pour une résistance
  • C pour un condensateur
  • LED pour une LED
  • GND pour la masse

Utilisez les filtres pour affiner votre recherche si nécessaire.

Étape 3 : Placer le composant

Double-cliquez sur le composant choisi ou appuyez sur Entrée. Le composant s’attache à votre curseur. Déplacez-le à l’emplacement souhaité et cliquez pour le placer. Vous pouvez :

  • Appuyer sur R pour le pivoter avant de cliquer
  • Appuyer sur X ou Y pour le retourner horizontalement/verticalement
  • Appuyer sur Échap pour annuler

Étape 4 : Placer plusieurs composants

Créons un circuit simple LED avec résistance :

  1. Placez une LED (cherchez ‘LED’)
  2. Placez une résistance (cherchez ‘R’)
  3. Placez un symbole +5V (cherchez ‘+5V’ dans Device)
  4. Placez deux symboles GND (masse)

Disposez-les de manière logique sur votre schéma.

  Bibliothèques de composants

Les composants sont organisés en bibliothèques thématiques : Device (composants génériques), Connector (connecteurs), MCU (microcontrôleurs), etc. N’hésitez pas à explorer les différentes bibliothèques. Pour importer des bibliothèques supplémentaires (comme la librairie Makerspace Amiens), consultez notre tutoriel KiCAD - Importer des librairies.


Connecter les composants

Étape 1 : Activer l'outil fil

Appuyez sur la touche W (Wire) ou cliquez sur l’icône ‘Tracer un fil’ dans la barre d’outils droite. Le curseur se transforme en croix.

Étape 2 : Tracer des connexions

Cliquez sur l’extrémité d’une broche d’un composant pour commencer le fil. Le fil suit votre curseur. Cliquez à nouveau pour créer un point d’ancrage ou terminer sur une autre broche. Le fil devient vert quand il est correctement connecté à une broche.

Astuces :

  • Double-clic pour terminer le fil sans connexion
  • Les fils se connectent automatiquement aux broches quand vous êtes dessus
  • Appuyez sur Échap pour annuler

Étape 3 : Créer des jonctions

Lorsque deux fils se croisent et doivent être connectés, placez une jonction (point de connexion). KiCAD le fait généralement automatiquement, mais vous pouvez en ajouter manuellement : cliquez sur l’icône jonction ou utilisez le menu clic droit > Ajouter une jonction.

Étape 4 : Connecter votre circuit LED

Connectez les composants de votre circuit :

  1. Connectez +5V à une broche de la résistance
  2. Connectez l’autre broche de la résistance à l’anode de la LED (broche +)
  3. Connectez la cathode de la LED (broche -) à GND

Votre premier circuit est maintenant câblé !

  Attention - Symboles d'alimentation

Les symboles d’alimentation (+5V, GND, +3.3V, etc.) sont des connexions implicites : tous les symboles portant le même nom sont connectés entre eux automatiquement, même sans fil visible.


Ajouter des labels et des valeurs

Étape 1 : Éditer les valeurs des composants

Survolez un composant et appuyez sur E (Edit) ou double-cliquez dessus. Une fenêtre de propriétés s’ouvre. Modifiez :

  • Value : la valeur du composant (ex: 220R pour une résistance de 220Ω)
  • Reference : sera généré automatiquement lors de l’annotation
  • Footprint : l’empreinte physique (nous verrons ça plus tard)

Validez avec OK.

Étape 2 : Ajouter des valeurs à vos composants

Éditez vos composants pour leur donner des valeurs réalistes :

  • Résistance : 220R ou 220
  • LED : Red ou LED_Red

Ces informations apparaissent sur le schéma et seront utiles pour la suite.

Étape 3 : Ajouter des labels de nets

Les labels permettent de nommer des connexions sans tracer de fils. Appuyez sur L (Label) ou cliquez sur l’icône correspondante. Tapez un nom (ex: ‘LED_ANODE’) et placez le label sur un fil. Tous les fils portant le même label sont connectés entre eux.

C’est particulièrement utile pour les schémas complexes ou multi-feuilles.

Étape 4 : Ajouter des notes et du texte

Pour documenter votre schéma, vous pouvez ajouter du texte libre. Cliquez sur l’icône ‘T’ (Texte) dans la barre d’outils droite, ou allez dans Placer > Texte. Ajoutez des commentaires, des notes de version, ou toute information pertinente.

  Bonnes pratiques - Documentation

Documentez toujours vos schémas : ajoutez un titre, votre nom, la date, et des notes expliquant le fonctionnement du circuit. Votre vous-même dans 6 mois vous remerciera !


Annoter les composants

Qu'est-ce que l'annotation ?

L’annotation attribue automatiquement des références uniques à tous vos composants. Par exemple :

  • Les résistances deviennent R1, R2, R3…
  • Les condensateurs deviennent C1, C2, C3…
  • Les circuits intégrés deviennent U1, U2, U3…

C’est une étape essentielle avant de créer le PCB.

Étape 1 : Ouvrir l'outil d'annotation

Allez dans Outils > Annoter les symboles ou cliquez sur l’icône correspondante dans la barre d’outils. Une fenêtre d’annotation s’ouvre avec plusieurs options.

Étape 2 : Configurer et annoter

Dans la fenêtre d’annotation :

  • Étendue : Sélectionnez ‘Utiliser le schéma entier’ pour annoter tout
  • Ordre : Choisissez de préférence ‘Horizontal puis vertical’ ou ‘Vertical puis horizontal’
  • Options : Laissez les options par défaut pour commencer

Cliquez sur Annoter, puis OK pour confirmer.

Étape 3 : Vérifier l'annotation

Après annotation, vérifiez que tous vos composants ont bien reçu une référence unique (R1, LED1, etc.). Les références apparaissent au-dessus ou à côté des symboles. Si vous modifiez votre schéma, relancez l’annotation pour mettre à jour.

  Ré-annotation

Si vous ajoutez de nouveaux composants après avoir annoté, relancez l’outil d’annotation. Vous pouvez choisir de ne numéroter que les nouveaux composants ou de tout ré-annoter depuis le début.


Vérification électrique (ERC)

Qu'est-ce que l'ERC ?

L’ERC (Electrical Rule Check) est un outil qui vérifie automatiquement votre schéma pour détecter les erreurs courantes :

  • Broches non connectées
  • Conflits entre sorties
  • Labels non utilisés
  • Symboles d’alimentation manquants

C’est une étape cruciale avant de passer au PCB.

Étape 1 : Lancer l'ERC

Allez dans Inspecter > Vérificateur de règles électriques ou cliquez sur l’icône coccinelle/vérification dans la barre d’outils. La fenêtre ERC s’ouvre.

Étape 2 : Exécuter la vérification

Cliquez sur le bouton Exécuter ERC. L’outil analyse votre schéma et affiche les erreurs et avertissements trouvés. Chaque problème est listé avec :

  • Le type (erreur ou avertissement)
  • Une description du problème
  • L’emplacement sur le schéma

Étape 3 : Corriger les erreurs

Double-cliquez sur une erreur dans la liste pour naviguer vers l’élément concerné sur le schéma. Corrigez les problèmes :

  • Connectez les broches non connectées
  • Ajoutez des drapeaux ‘Non connecté’ (No Connect) sur les broches intentionnellement non utilisées
  • Vérifiez les connexions d’alimentation

Relancez l’ERC jusqu’à obtenir 0 erreur.

Étape 4 : Drapeaux No Connect

Pour les broches intentionnellement non connectées, placez un drapeau ‘No Connect’ pour indiquer à l’ERC que c’est voulu. Cliquez sur l’icône ‘X’ dans la barre d’outils droite ou appuyez sur Q, puis cliquez sur la broche.

  Avertissements vs Erreurs

Les erreurs (rouge) doivent impérativement être corrigées. Les avertissements (jaune) sont à évaluer : certains sont légitimes, d’autres peuvent être ignorés selon votre conception. Un schéma propre devrait avoir 0 erreur et le minimum d’avertissements.


Compléter les informations du schéma

Étape 1 : Cartouche d'informations

Dans le coin inférieur droit de votre schéma se trouve le cartouche (title block). Cliquez dessus pour le modifier. Remplissez :

  • Title : Le titre de votre projet
  • Company : Votre nom ou organisation
  • Date : Date de création/modification
  • Revision : Version du schéma (v1.0, v1.1, etc.)
  • Comment : Notes additionnelles

Étape 2 : Sauvegarder votre travail

Sauvegardez régulièrement votre schéma avec Ctrl+S (Cmd+S sur macOS) ou Fichier > Enregistrer. KiCAD crée automatiquement des fichiers de sauvegarde (backup) pour éviter les pertes de données.

  Conseil - Versioning

Pour les projets importants, utilisez un système de contrôle de version (Git) pour suivre l’évolution de vos schémas et pouvoir revenir en arrière si nécessaire.


Exporter votre schéma

Exporter en PDF

Pour partager ou archiver votre schéma, exportez-le en PDF :

  1. Allez dans Fichier > Tracer
  2. Sélectionnez le format PDF
  3. Choisissez les options (couleur ou noir & blanc, une page ou tout le schéma)
  4. Cliquez sur Tracer le schéma

Le PDF est créé dans le dossier de votre projet.


Prochaines étapes

Félicitations ! Vous maîtrisez maintenant les bases d’Eeschema. Vous savez créer un schéma, placer et connecter des composants, les annoter et vérifier votre conception.

Que faire ensuite ?

Une fois votre schéma terminé et vérifié, les prochaines étapes sont :

  1. Associer les empreintes : Attribuer à chaque composant son empreinte physique (footprint) pour le PCB
  2. Créer le PCB : Passer à Pcbnew pour router votre circuit imprimé
  3. Générer les fichiers de fabrication : Créer les fichiers Gerber pour faire fabriquer votre carte
  Continuez votre apprentissage

Consultez nos tutoriels avancés pour apprendre à créer des schémas hiérarchiques multi-feuilles, créer vos propres symboles, et maîtriser les fonctionnalités avancées d’Eeschema.


Astuces et bonnes pratiques

Organisation du schéma

  • Soyez logique : Organisez votre schéma de gauche à droite (entrée vers sortie)
  • Espacez les composants : Laissez de l’espace pour une meilleure lisibilité
  • Alignez les composants : Utilisez la grille pour aligner les éléments
  • Regroupez par fonction : Mettez ensemble les composants liés fonctionnellement

Nommage

  • Labels explicites : Utilisez des noms clairs (ex: ‘LED_POWER’ plutôt que ‘NET1’)
  • Valeurs complètes : Indiquez l’unité (220R, 100nF, 10uH)
  • Notes importantes : Ajoutez des commentaires pour les choix critiques

Vérification

  • ERC régulier : Lancez l’ERC après chaque modification importante
  • Vérification visuelle : Relisez votre schéma comme si vous le découvriez
  • Validation par un pair : Faites relire votre schéma par quelqu’un d’autre si possible

Sauvegarde

  • Sauvegardez souvent : Ctrl+S doit devenir un réflexe
  • Versioning : Utilisez Git ou faites des copies manuelles avec dates
  • Backup externe : Sauvegardez régulièrement sur un disque externe ou cloud

Raccourcis clavier complets

Voici la liste complète des raccourcis les plus utiles dans Eeschema :

Placement et édition

  • A : Ajouter un symbole
  • P : Ajouter une broche de connexion (Power)
  • W : Tracer un fil
  • B : Tracer un bus
  • L : Placer un label
  • H : Placer un label hiérarchique
  • G : Placer un label global
  • Q : Placer un drapeau No Connect
  • T : Placer du texte

Manipulation

  • M : Déplacer un élément
  • G : Glisser (drag) un élément en gardant les fils attachés
  • C : Copier un élément
  • R : Pivoter un élément
  • X : Retourner horizontalement
  • Y : Retourner verticalement
  • E : Éditer les propriétés
  • Delete : Supprimer un élément
  • Ctrl+D : Dupliquer un élément
  • Molette : Zoom avant/arrière
  • Ctrl+Molette : Défilement vertical
  • Shift+Molette : Défilement horizontal
  • Bouton milieu maintenu : Déplacer la vue (pan)
  • F1 : Zoomer pour tout afficher
  • Home : Recentrer le curseur

Général

  • Ctrl+S : Sauvegarder
  • Ctrl+Z : Annuler
  • Ctrl+Y : Rétablir
  • Échap : Annuler l’action en cours
  • Ctrl+F : Rechercher
  • F11 : Passer en plein écran

Ressources complémentaires

Pour approfondir vos connaissances sur Eeschema et KiCAD :

  Prêt pour le PCB ?

Une fois votre schéma terminé, annoté et vérifié, vous êtes prêt à passer à Pcbnew pour créer votre circuit imprimé. Consultez notre prochain tutoriel sur Pcbnew pour la suite !


Pour aller plus loin

Tutoriels KiCAD

Explorez d'autres tutoriels pour maîtriser KiCAD